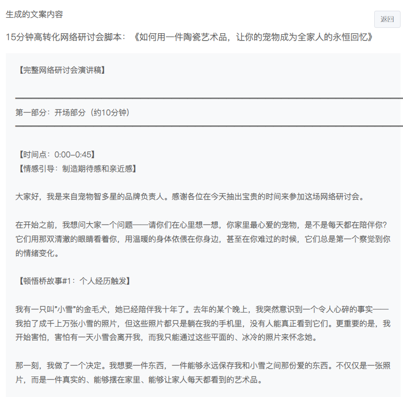
乐思系统配备海外营销线上讲座脚本AI生成功能,能帮助大家快速准备线上讲座流程。下面是使用步骤:
①在系统左侧菜单栏点击【AI海外营销创作中心】,选择【线上讲座脚本生成】;
②进入操作界面后,补充对应的产品及公司信息;
③如果已经使用系统【产品画像】功能把产品信息录入,可以点击红框标记“产品画像”,在弹窗选择对应的产品即可;
④然后选择线上讲座脚本的时长、语言、讲座类型及文案风格等信息后,点击生成即可;
⑤待短暂加载结束,讲座脚本出来后,可以点击最下方的“复制文案”储备起来。
结语
掌握TikTok最佳发布时间的规律后,关键在于如何将这些洞察转化为实际的营销成效。对跨境电商卖家来说,除了时间管理,还需要面对选品、定价、物流等多方面的挑战。这正是乐思LAZi跨境营销系统的优势所在。
作为一站式跨境电商解决方案,乐思LAZi不仅提供完整的运营工具,更能帮助卖家建立系统化的营销策略。当您掌握了最佳发布时间,配合乐思LAZi提供的跨境营销工具,就能更有效地开拓海外市场,提升品牌影响力。
记住,找到最佳发布时间只是成功的第一步。真正的关键在于建立完整的跨境营销体系,并持续优化运营策略。让乐思LAZi助您一臂之力,在竞争激烈的跨境电商市场中稳步向前,实现业务的持续成长。
想了解更多如何运用乐思LAZi打造全方位的跨境营销策略,欢迎立即预约免费谘询!


